驾校直通车售后服务热线:  13777360257,0571-86085490
返回平台首页
重大改革!8月份驾考新规将实施,难度又升级!
时间:2021-07-23    浏览:6365    来源:本站

暑期已经过去一半了,即将进入8月。你拿到驾照了吗?已经手拿本本的朋友们,你们可以偷笑了。而准备报名考驾照的小伙伴们,注意了!

现在各地区的驾考政策越来越严格,比如湖北省驾考新规将于2021年8月1日正式实施!??


2021年8月1日后提交驾驶人考试申请的学员,其培训学时和内容必须符合《大纲》的规定,通过省交通驾培监管平台、省公安互联网服务平台信息共享,公安部门方可受理其考试申请,允许其参加考试,法律法规另有规定的情形除外。(政策原文在文章末尾哦)

也就是说,湖北省驾考即将开始执行计时培训的政策。

其实政策在2021年春节前就已下发,并且明确了不同时段的不同任务,给出了充足的时间做准备。

我们再来一起回顾下重要时间点:



一:明确任务,完成平台联网对接



3月1日前,信息共享平台对接完成

2021年3月1日前,省运管局和省公安交通管理局负责协调各自系统技术支撑单位,完成省交通驾培监管平台与省公安互联网服务平台对接,实现初领驾驶人培训信息和考试信息共享。




3月1日起,培训记录信息要作为受理考试的依据

2021年3月1日起,各市、县、区交通驾培监管平台采集的驾驶培训学时信息一律实时上传至省交通驾培监管平台,公安部要将审核合格的培训记录信息作为受理驾驶人考试申请的依据。





二:落实责任,完成终端设备的安装使用


8月1日前,各地驾培机构全面安装使用符合规定的计时培训系统和车载终端设备,开展培训。




三:加强衔接,确保培训和考试平稳有序



8月1日前约考的学员,按原有考试方式进行

2021年8月1日前由公安部门受理驾驶人考试申请的学员,由各地公安部门会同当地交通运输部门做好驾驶培训学时信息核实,符合要求的,按原有考试方式进行。




8月1日后约考的学员,严格按照新规要求考试

2021年8月1日后提交驾驶人考试申请的学员,其培训学时和内容必须符合《大纲》的规定,通过省交通驾培监管平台、省公安互联网服务平台信息共享,公安部门方可受理其考试申请,允许其参加考试,法律法规另有规定的情形除外。


说到计时培训,有些朋友可能不太了解。其实很早之前,不少城市已经开始计时培训。

小伙伴们可能要问,到底刷满多少学时才能约考呢?

科目一12小时;科目二16小时;科目三24小时;科目四10小时



计时培训对考驾照有什么影响?


备考科一科四的影响

以前学科一,考试前一天突击,在APP上刷刷题、抱抱佛脚,就能晃晃悠悠去考试了,运气好的人直接就考过了。

有了学时要求后,以前的方式是万万不可了,必须在线计够学时才能预约考试,而且一次多学、超时学也是不可以的啦!

比如科目一、科目四一共22个学时,每天最多可以学习4个小时。



备考科二科三的影响


如果按照现在的政策,一些车感好的学员学得快,在同批次报名的学生中,可以先人一步拿到证。但有了“学时”要求后,就算学员学会了也必须花时间去计学时,导致拿证速度变慢,花费更多的时间,拿证周期变长。



对于驾校的影响


对于驾校来说,原本同等时间内可以培养更多学员,计时打卡之后只能培养固定数量的学员,这也将导致驾校培训成本上升,而这部分的成本必然转移到学员头上,导致学车的价格上涨。




典典想说

计时培训在车辆越来越多的当今社会来说是一件好事,毕竟只有严格的驾驶培训学习和考试才能让中国的道路安全得到有效保障。

这些看上去的“强制”,其实,是为咱们自己好!要学车,就趁早,早考早拿本!


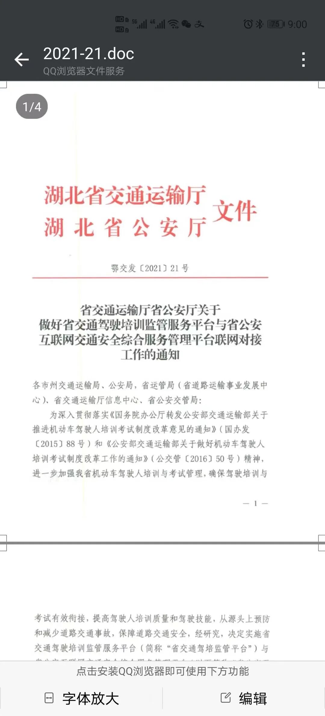
附政策通知原文:

图片

图片



图片



图片